东华大学张耀鹏教授、姚响副教授团队Regen. Biomater.:丝素蛋白水凝胶中的蛋白构象转变微环境对其包裹干细胞增殖和成软骨分化的影响
摘要
化学交联型丝素蛋白(Silk fibroin, SF)水凝胶因其出色的细胞外基质仿生特性和大范围可调的力学特性,在三维(3D)细胞培养和组织工程领域展现出广阔的应用前景。然而,此类水凝胶在细胞培养或体内植入环境中会自发发生蛋白构象转变(从无规卷曲构象向β-折叠构象的转变),进而导致材料的力学性能和孔隙结构发生动态变化。这种动态的材料微环境信号极可能会对细胞行为产生显著影响。因此在将丝素蛋白水凝胶应用于3D细胞培养或组织修复时,明确并理解这种未知影响至关重要。基于此,本研究通过调控水凝胶交联点均匀度的策略(固定相似交联密度)成功构建了一系列初始特征等效、构象转变快慢不同的丝素蛋白水凝胶材料。进一步基于此类强有力的材料平台,在尽可能排除水凝胶材料初始特征差异的基础上,准确考察并揭示了丝素蛋白水凝胶中的蛋白构象转变微环境对其包裹干细胞增殖和成软骨分化的影响。研究结果表明,交联点均匀度越低的丝素蛋白水凝胶表现出更快的构象转变速率,而均匀度越高的则转变越慢。蛋白构象转变会给丝素蛋白水凝胶带来一个动态硬化收缩进程,构象转变越快的水凝胶其动态硬化收缩进程亦越快越明显。进一步的细胞行为考察表明丝素蛋白水凝胶中的蛋白质构象转变微环境能够显著调控干细胞的增殖和成软骨分化行为。在所考察范围内,相对较低的蛋白构象转变速率更有利于促进干细胞的增殖,而中等的蛋白构象转变速率则更有利于促进干细胞的成软骨分化。相关研究有望拓展对水凝胶中蛋白构象转变微环境这一新颖动态材料因素对细胞行为影响的认知和理解,并为开发高效的丝素蛋白或其他蛋白材料基细胞培养基质和软骨组织工程支架重要参考和指导。
研究内容简介
化学交联型丝素蛋白水凝胶具有出色的细胞外基质仿生特性和大范围可调的力学性能。其在3D细胞培养和组织修复领域显示出巨大应用潜力,因而引起了广泛的研究与关注。然而,在体外细胞培养或体内植入条件下,由于丝素蛋白分子链中疏水链段的自组装作用,这些水凝胶中的蛋白链段会自发经历从无规卷曲构象向β-折叠构象的转变过程。这种构象转变会显著改变丝素蛋白水凝胶的孔隙结构、力学性能和透明度等材料特性。细胞-材料相互作用领域的经典研究表明,诸如孔径和模量等材料特性会显著影响细胞的粘附、增殖和分化等行为。此外,诸如材料降解和动态力学刺激等动态信号,也会对细胞功能调控产生深远影响。因此,丝素蛋白水凝胶中的蛋白构象转变微环境这一新颖的动态材料因素同样可能对细胞行为产生显著影响,从而对其在3D细胞培养和组织修复中的应用带来重要且未知的影响。故而,通过构建具有不同蛋白构象转变微环境的丝素蛋白水凝胶来研究并揭示其对细胞行为的相关影响,具有重要价值。
针对这一共性的未知科学问题及丝素蛋白水凝胶在软骨修复领域中的重要应用潜力,先进纤维材料全国重点实验室(东华大学)张耀鹏教授、姚响副教授团队设计并开发了一种基于调控丝素蛋白水凝胶化学交联点均匀度构筑具有初始特征等效、构象转变快慢不同的丝素蛋白水凝胶材料平台的策略。具体策略如下:选用两种交联机制相似的温和交联诱导体系来构建相应的丝素蛋白水凝胶。一种是利用三(2,2'-联吡啶)二氯化钌(II)六水合物(Ru)和过硫酸钠(SPS)的可见光诱导交联体系;另一种是利用辣根过氧化物酶(HRP)和过氧化氢(H2O2)的体温(37℃)诱导交联体系。这两种体系均依赖于温和的化学反应形成二酪氨酸键,从而构建丝素蛋白水凝胶中的交联网络。两种体系的关键差异在于:HRP的分子量(约44,000 Da)远大于Ru的分子量(约750 Da),且Ru/SPS体系的反应速度显著快于HRP/H2O2体系。因此,在相似的水凝胶制备条件下,Ru分子能够更容易均匀地分散在水凝胶前体溶液中,并更快地引发反应,从而形成交联点均匀度更高的网络结构。通过调控Ru/SPS和HRP/H2O2这两种体系的组合与配比,极有希望构建出一系列交联密度相似但交联点均匀度不同的丝素蛋白水凝胶(图1A)。在该策略中,交联点分布越均匀的组别其构象转变速率越慢,而交联点分布越不均匀的组别其构象转变速率越快,原因在于不均匀分布的组别存在相对较长的自由链段进而加快构象转变。该策略的优势在于可以尽可能排除丝素蛋白水凝胶初始特征(平均孔径、软硬度等)差异给研究带来的干扰,即可以构建出具有初始特征等效、构象转变快慢不同的丝素蛋白水凝胶材料平台。在成功构建相关材料平台的基础上,本研究进一步将骨髓间充质干细胞(MSCs)包裹至所述水凝胶内部进行3D细胞培养,进而全面考察并准确揭示了丝素蛋白水凝胶中的蛋白构象转变微环境对所包裹干细胞增殖和成软骨分化的影响(图1B)。

图1 丝素蛋白水凝胶中蛋白构象转变快慢的调控原理示意图(A)以及水凝胶构象转变微环境对其内部包裹干细胞增殖和成软骨分化影响的研究示意图(B)。
本研究基于固定丝素蛋白用量,依据Ru/SPS用量从高到低的顺序将所制备水凝胶依次命名为H-I、H-II、H-III、H-IV和H-V。在所述水凝胶中,蛋白分子链间通过二酪氨酸键连接形成相应的交联网络。因此,通过检测二酪氨酸键的含量可定量分析水凝胶的交联密度。图2A为所制备5种水凝胶的荧光光谱图,进一步对光谱中410 nm处的相对发射荧光强度进行单独统计并作图。结果表明,在410 nm处的各组丝素蛋白水凝胶(H-I~H-V)的荧光强度没有显著差异(图2B)。这些结果综合表明,通过恰当调控Ru/SPS和HRP/H2O2比例所构筑的五组丝素蛋白水凝胶的初始交联密度是等效的。同时对H-I~H-V进行了压缩力学性能的测试及相关数据分析。H-I~H-V的应力-应变曲线几乎完全重合(图2C), 统计学分析表明五组丝素蛋白水凝胶在压缩模量方面没有显著性差异(P>0.05),达到了较好的初始压缩力学性能等效(图2D)。进一步利用Image J软件对H-I~H-V的孔径进行了量化统计分析,H-I~H-V孔径统计结果的方差逐渐增大,表明其不均匀成度逐渐提高。各组丝素蛋白水凝胶孔径的统计结果之间的P值均大于0.05,表明各组丝素蛋白水凝胶的初始平均孔径在统计学上没有显著差异。
综上,本研究构筑的五组丝素蛋白水凝胶(H-I~H-V)在初始时的化学交联密度、压缩力学性能和平均孔径等特征方面均无显著性差异。可综合认为水凝胶H-I~H-V具有较好的初始特征等效属性。

图2 不同丝素蛋白水凝胶(H-I ~ H-V)的初始性能评估。(A)水凝胶的荧光光谱图;(B)水凝胶在410 nm处的相对发射荧光强度;(C)应力-应变曲线;(D)压缩模量;(E)横截面扫描电子显微镜图像以及相应丝素蛋白水凝胶孔径的统计结果。
丝素蛋白水凝胶发生构象转变过程中其β-折叠构象含量会逐渐上升,而其透明度则会逐渐下降。本研究进一步将所制备的5种水凝胶在模拟细胞培养环境中孵育,并通过红外光谱测试、吸光度测试、宏观透明状态观察来综合解析水凝胶的构象转变进程。结果表明,H-I的β-折叠构象含量提升、吸光度变化率提升以及宏观透明度下降的变化均最慢(图3),H-V的相关变化则最快。这些结果综合表明,通过改变交联点的均匀程度,可以有效调节丝素蛋白水凝胶的构象转变快慢,且丝素蛋白水凝胶的构象转变快慢与交联均匀程度呈负相关。

图3 不同丝素蛋白水凝胶在模拟细胞培养环境中的蛋白构象转变进程解析。(A)水凝胶中的β-折叠含量变化;(B)典型水凝胶的宏观状态变化;(C)620 nm处水凝胶的吸光度变化率。
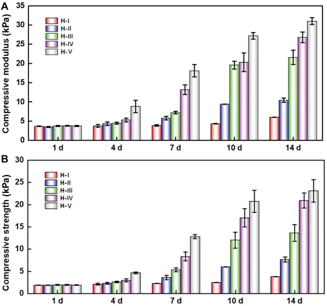
本研究随后深入考察了丝素蛋白水凝胶的构象转变快慢对材料孔结构和压缩力学性能的影响。水凝胶的构象转变快慢对材料孔结构的影响如图4所示。整体来看,初始时,H-I~H-V的平均孔径没有显著差异。随着孵育时间的延长,丝素蛋白水凝胶的网络结构受构象转变快慢的影响显著,表现为构象转变越快,相应水凝胶的网络结构收缩和坍塌的速度也越快。丝素蛋白水凝胶中的蛋白构象转变快慢对材料压缩强度和模量的影响见图5。综合来看,初始时,H-I~H-V的压缩模量和压缩强度没有显著差异。随着孵育时间的延长,构象转变将导致水凝胶的压缩力学性能逐渐提升,且构象转变越快的丝素蛋白水凝胶,其力学性能提升速度亦越快。正是丝素蛋白水凝胶的交联点均匀度差异导致后续蛋白构象转变快慢的不同,并决定了不同孵育时间点各水凝胶的孔径与压缩力学性能差异。

图4 不同丝素蛋白水凝胶在模拟细胞培养环境中孵育不同时间后的孔洞结构变化情况。各水凝胶的初始电镜照片详见图2E。

图5 不同丝素蛋白水凝胶在模拟细胞培养环境中孵育不同时间后的压缩力学性能变化情况。(A)压缩强度;(B)压缩模量。
将已构筑的具有初始特征等效、构象转变快慢不同的丝素蛋白水凝胶作为模型材料平台,本研究首次在尽可能排斥材料初始特性差异的基础上,系统考察并准确揭示了丝素蛋白水凝胶中的蛋白构象转变微环境对其内部包裹干细胞增殖和成软骨分化的影响。
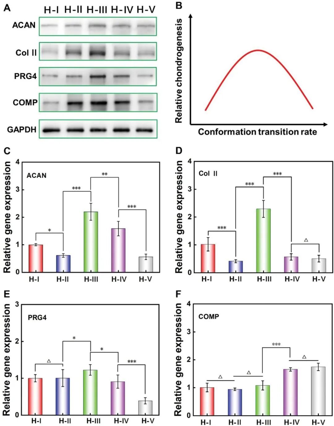
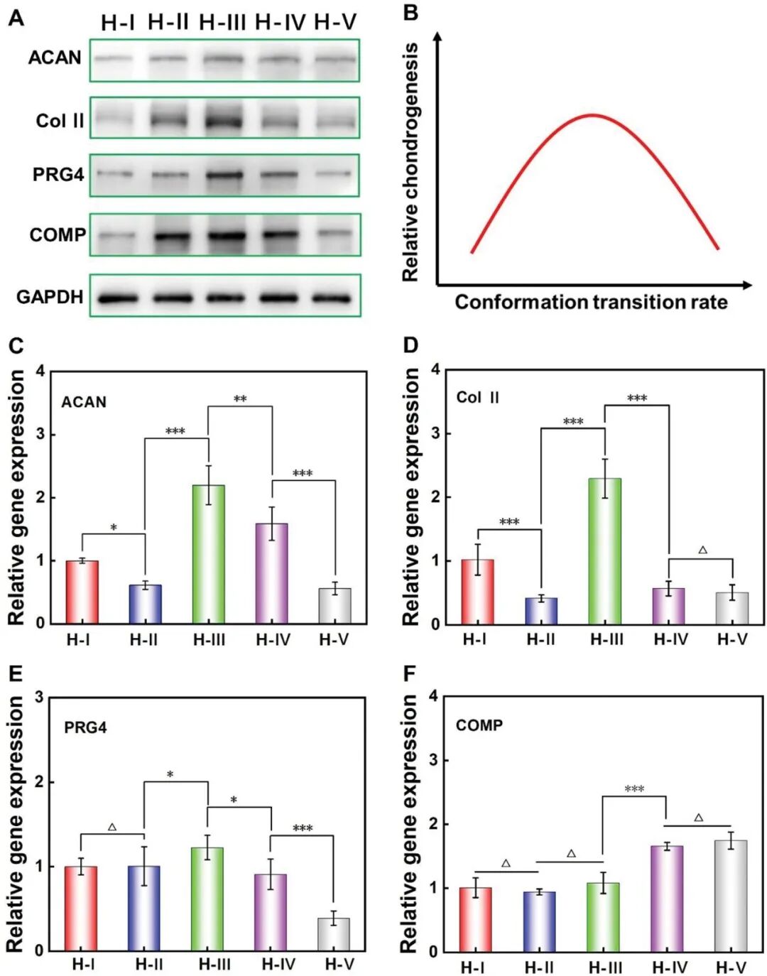
细胞培养7天的CTG(CellTiter-Glo)测试和活/死荧光染色结果综合表明:初始时,H-I~H-V包裹的干细胞活性没有显著性差异;培养至7 天时,构象转变速率越慢的丝素蛋白水凝胶内部细胞增殖越快(图6)。这主要是材料孔径和动态硬化特征影响共同作用的结果。细胞的成软骨特征性蛋白和基因表达结果综合表明,培养6天后,具有适当构象转变速率的水凝胶(H-III)中的细胞成软骨分化能力相对最强,构象转变速率较慢和较快水凝胶内部细胞的成软骨分化能力均不及中间组别(图7)。整体表现出随着构象转变速率加快,细胞分化能力呈现先升高后降低的趋势(图7B)。培养12天后,整体分化趋势与培养6天时的结果类似(图8)。干细胞的成软骨分化能力随构象转变加快呈现先升高后降低趋势,峰值出现在中等构象转变速率的H-III内。构象转变微环境中的材料孔径和动态硬化,以及细胞密度等因素共同影响了干细胞的成软骨分化行为。

图6 MSCs在丝素蛋白水凝胶内部的增殖情况。(A)CTG染色后的发光度检测结果;(B)图A中的发光度变化率;(C)典型水凝胶中细胞培养7天后的细胞活/死染色情况(激光共聚焦显微照片)。

图7 培养6天后,不同构象转变快慢丝素蛋白水凝胶中包裹MSCs的成软骨特征性蛋白和基因表达情况(其中B图为综合特征蛋白表达趋势总结)。Δ:P>0.05,0.01<*P<0.05,0.001<**P<0.01,***P<0.001。

图8 培养12天后,不同构象转变快慢丝素蛋白水凝胶中包裹MSCs的成软骨特征性蛋白和基因表达情况(其中B图为综合特征蛋白表达趋势总结)。0.01<*P<0.05,0.001<**P<0.01,***P<0.001。
本研究通过调节丝素蛋白水凝胶交联点均匀度策略的开发成功制备出一系列具等效初始特性、不同蛋白构象转变速率的丝素蛋白水凝胶。其中,交联点均匀性更高的丝素蛋白水凝胶呈现出更慢的构象转变速率,反之亦然。在构象转变过程中,水凝胶将发生一个明显的动态硬化收缩进程,且构象转变越快的水凝胶其动态硬化收缩越快越明显。基于这一优势材料平台,本研究首次在尽可能排除材料初始特征差异的基础上系统研究并准确揭示了丝素蛋白水凝胶中的蛋白构象转变这一新颖动态材料微环境对其内部包裹干细胞增殖与成软骨分化的影响。细胞响应结果明确证实蛋白构象转变微环境可显著影响细胞行为:较慢的蛋白构象转变速率相对更利于干细胞的增殖;而中等的蛋白构象转变速率则可明显加强干细胞的成软骨分化。相关研究不仅拓展和深化了对细胞-材料相互作用的认识和理解,更为进一步设计高效的丝素蛋白基细胞培养基质和软骨组织工程支架等提供了重要指导和参考。
近日,相关研究成果以题为“Protein conformational transition microenvironment in silk fibroin hydrogels: Proliferation and chondrogenesis of encapsulated stem cells”发表在生物材料权威期刊Regenerative Biomaterials上。论文第一作者为东华大学硕士生赵伟焜,通讯作者为东华大学张耀鹏教授和姚响副教授。东华大学硕士生蔡国龙、钱佳垚,耿敬敬为本论文共同作者。
在相关研究领域,本团队之前基于交联密度调控策略成功构筑了具有不同蛋白构象转变速率并耦合有初始交联密度差异的丝素蛋白水凝胶材料,并据此系统考察和揭示了丝素蛋白水凝胶中的蛋白构象转变快慢这一动态材料因素耦合初始交联密度差异对其内部包裹干细胞行为的影响,详见Regenerative Biomaterials, 2025, 12, rbaf019。与前述研究不同的是,本研究基于交联点均匀度调控策略的开发成功构筑了具有初始特征等效、蛋白构象转变速率不同的丝素蛋白水凝胶材料,进而首次在尽可能排除材料初始特征差异的基础上较为精准地考察并揭示了独立的蛋白构象转变快慢这一动态材料因素对其内部包裹干细胞增殖和成软骨分化的影响。相关研究互为补充,共同填补并推进了对蛋白构象转变这一新颖动态材料微环境及其细胞响应的深入认知。
资助信息
本研究得到国家自然科学基金面上项目(52273125)、上海市科委国际合作项目(22520711900)、中央高校基本科研业务费自由探索项目(2232024D-01)、国家自然科学基金面上项目(52173031)资助。
通讯作者
张耀鹏,东华大学先进纤维材料全国重点实验室教授、博导。东华大学博士,日本川村理化学研究所博士后,日本秋田大学和美国纽约州立大学石溪分校访问学者。入选上海领军人才、上海市优秀学术带头人、曙光学者、上海市青年科技启明星、上海市浦江人才和中国纺织学术带头人。主要研究方向为丝素蛋白纤维及功能化材料。在Adv. Mater.、Adv. Sci.、ACS Nano等学术期刊发表SCI论文百余篇,并在Sci. China Technol. Sc.、高分子学报撰写特邀综述及专论。获钱宝钧纤维材料奖青年学者奖、中国材料研究学会科学技术奖一等奖、上海医学科技奖一等奖、中央军委科技委军队科技进步二等奖、华夏医学科技奖二等奖等奖励。获授权中国发明专利52项,实施专利转化9项。
姚响,东华大学先进纤维材料全国重点实验室副教授、博导。复旦大学博士、复旦大学博士后。主要研究方向为生物医用丝素蛋白与生物活性界面、环境友好与生物质纤维。先后主持国家自然科学基金面上项目、上海市科委国际合作项目、国家重点研发计划子课题等项目17项。在Adv. Mater.、Biomaterials、Adv. Fiber Mater.等期刊发表SCI论文50余篇。申请中国发明专利近30项,已获授权21项。受邀参编《再生医学:生物材料与组织再生》《生物材料表界面与表面改性》等学术专著3部。目前担任中国医药教育协会医用生物材料与技术专业委员会委员、上海市生物医学工程学会生物材料专业委员会委员、Regenerative Biomaterials和Organoid Research期刊青年编委。曾荣获上海市科技进步奖一等奖、中国材料研究学会科学技术奖一等奖、中国纺织工业联合会技术发明奖二等奖、上海市优秀博士学位论文等奖励。
第一作者
赵伟焜,东华大学硕士研究生,主要研究方向为丝素蛋白生物医用水凝胶。
文章信息
Weikun Zhao, Guolong Cai, Jiayao Qian, Jingjing Geng, Xiang Yao*, Yaopeng Zhang*, Protein conformational transition microenvironment in silk fibroin hydrogels: proliferation and chondrogenesis of encapsulated stem cells, Regenerative Biomaterials, Volume 12, 2025, rbaf102, https://doi.org/10.1093/rb/rbaf102

