明胶(Gelatin, G)是一种常见的制备3D打印墨水的天然材料。然而,纯明胶墨水的可打印性有待进一步提升。纤维素纳米纤维等纳米纤维可以有效地提升部分打印墨水的可打印性。柞蚕,是中国北方特有的野蚕品种,以食“柞树叶”为主,一般多为野外放养。柞蚕丝素蛋白(Antheraea pernyi silk fibroin, ASF)分子链中具有由精氨酸、甘氨酸、天冬氨酸首尾相连而成的RGD三肽链段,该链段可有效促进哺乳动物细胞的粘附和增殖。基于ASF可剥离制得柞蚕丝素蛋白纳米纤维(Antheraea pernyisilk fibroin nanofiber, ASFNF)。此类独特的纳米纤维在生物3D打印中有望同时提高墨水可打印性和支架细胞相容性,如图1所示。

柞蚕(图片来源于网络https://www.fotocommunity.de/)

图1. G/ASFNFs复合墨水和纯明胶墨水的制备及其3D打印支架性能示意图
东华大学纤维材料改性国家重点实验室(生物质材料成型加工课题组)使用柞蚕丝为原料,通过氧化法剥离制备出了ASFNFs,将其与纯明胶和水按不同比例共混制出了G/ASFNFs复合打印墨水,并通过3D打印制得相应支架。结果发现,当墨水中明胶和ASFNFs的质量分数分别为16wt%和4wt%时(墨水编号16G/4ASFNFs),相比于明胶质量分数20wt%的纯明胶墨水(编号20G),16G/4ASFNFs墨水打印出的线条形貌更规整(打印保形性,图2),表面更粗糙且孔径更大(图3)。

图2. 纯明胶和G/ASFNFs打印墨水及相应打印支架的形貌特征

图3. 20G和16G/4ASFNFs打印支架照片及FE-SEM图(红色箭头所指为ASFNFs)
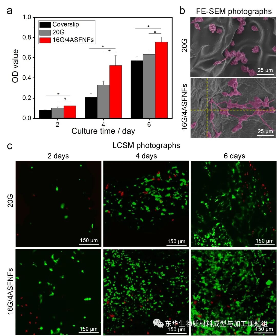
随后,研究者将雪旺细胞(Schwann cells)培养于支架中(16G/4ASFNFs和20G),进一步表征支架的细胞相容性。如图4所示,16G/4ASFNFs上的雪旺细胞具有更高的活性。该支架上ASFNFs沿着打印线条有序排列,可以引导细胞沿纳米纤维方向伸展黏附。结果表明,柞蚕丝素蛋白纳米纤维的加入可明显提升打印支架的细胞相容性。

图4. 20G和16G/4ASFNFs打印支架的细胞相容性验证结果。(a)雪旺细胞在20G及16G/4ASFNFs打印支架上分别培养2、4和6天后的MTT实验结果(n = 3,“*”:p < 0.05,“Δ”:p > 0.05),(b)雪旺细胞在20G及16G/4ASFNFs打印多孔支架上培养4天后的FE-SEM图片(雪旺细胞使用了粉红色伪彩标记,黄色虚线为打印线条方向),(c)雪旺细胞在20G及16G/4ASFNFs打印多孔支架上分别培养2、4、6天后的活/死细胞染色照片(活细胞被钙黄绿素染为绿色;死细胞被PI染为红色)
2022年3月,该成果发表于期刊《先进纤维材料》(Advanced Fiber Materials)上。东华大学博士生邹盛之为该论文的第一作者,东华大学姚响副教授、邵惠丽教授为该论文的共同通讯作者。东华大学张耀鹏教授、葡萄牙天主教大学的AnaL. Oliveira副教授、东华大学范苏娜副教授为该论文共同作者。
本课题组先前的工作中首先制备了柞蚕丝素蛋白水溶液,之后采取冷冻干燥和静电纺丝法制得了多种再生柞蚕丝素蛋白(RASF)多孔支架并初步验证了它们在生物医学领域中的应用潜力(Eur. Polym. J., 2019, 117: 123-133; J.Mater. Chem. B, 2021, 9(27):5514-5527)。结果表明,与常用的再生家蚕丝素蛋白(RBSF)支架相比,含有RGD链段的RASF支架具有更好的细胞相容性。本研究工作以脱胶柞蚕丝为原料,使用剥离法制得了具有良好分散稳定性的ASFNFs水分散体系,并首次成功将其用于3D打印领域,发现ASFNF不仅可以有效提升明胶基墨水的可打印性,而且可以有效提升相应支架的细胞相容性,表明ASFNF在生物3D打印领域具有较大应用潜力。
原文链接:
https://link.springer.com/article/10.1007/s42765-022-00135-w
柞蚕图片来源:
https://www.fotocommunity.de/photo/chinesischer-eichenseidenspinner-anthe-schwab-lukas/29059010

